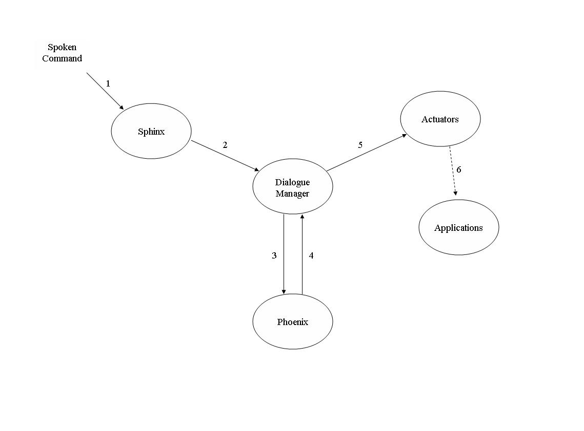
Architecture Diagram

1 – Speech is captured by microphone and sent to Sphinx.

2   2 – Sphinx turns the speech into a string of text and sends it to the Dialogue Manager.

3   3 – The Dialogue Manager passes the text string it got from Sphinx to Phoenix for parsing.

4   4 – Phoenix parses the text into a set of fields and sends them back to the Dialogue Manager.

5   5 – The Dialogue Manager uses the fields to construct an appropriate Actuator for the command, which then performs its job.

6   6 – If the command is intended for a specific application, the Actuator sends a signal to that application to tell it to perform the  task.


Back to Architecture